寰东投资,开启中国成功之旅

一站式商务服务引领者

首页 > 新闻资讯 > 公司新闻 > 在北京居住外国人和港澳居民将可以参加基本养老保险

在北京居住外国人和港澳居民将可以参加基本养老保险

作者:小寰日期:2021-07-29 07:30:00
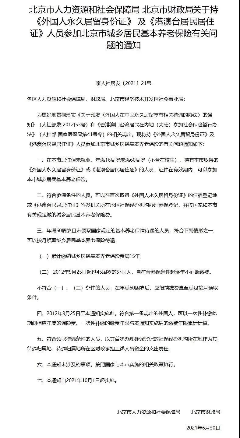
2021年10月1日起,持《外国人永久居留身份证》或《港澳台居民居住证》的人员将可以参加北京市城乡居民基本养老保险了。

北京市人力资源和社会保障局、北京市财政局近日发布《关于持〈外国人永久居留身份证〉及〈港澳台居民居住证〉人员参加北京市城乡居民基本养老保险有关问题的通知》。通知明确,在本市居住但未就业、年满16周岁未满60周岁(不含在校生)、持有本市取得的《外国人永久居留身份证》或《港澳台居民居住证》的人员,证件在有效期内,可以参加本市城乡居民基本养老保险。

符合参保条件的人员,可以在首次取得《外国人永久居留身份证》的住宿登记地或《港澳台居民居住证》签发机关所在地区社保经办机构办理参保登记,并按国家和本市有关规定缴纳城乡居民基本养老保险费。

年满60周岁且未领取国家规定的基本养老保障待遇的人员,累计缴纳城乡居民基本养老保险费满15年,可以按月领取城乡居民基本养老保险待遇。

图片
开启企业全球投资成功之旅

公司设立、会计财务统统包揽,让您省心省力,安心做生意。

咨询服务热线:020-37684282
在线咨询
开启企业全球投资成功之旅
拨打热线:020-37684282